CN
/
EN
企业邮箱
首页
华体会体育(中国)HTH·官方网站概况
华体会体育(中国)HTH·官方网站简介
领导团队
发展历程
组织机构
企业荣誉
企业资质
市场分布
新闻中心
华体会体育(中国)HTH·官方网站要闻
项目动态
媒体聚焦
业务领域
工业工程
生态环保
基础设施
实业
华体会体育(中国)HTH·官方网站
发明专利证书
国家级工法证书
主编国家标准规范
“两特三大”核心技术
四大专业优势技术
党群工作
党建工作
工会工作
团委工作
企业文化
CIS系统
文体活动
社会责任
人力资源
招聘信息
人才队伍
信息公开
华体会体育(中国)HTH·官方网站
中化学三化建(安徽)建设有限华体会体育(中国)HTH·官方网站
中国化学工程连云港有限华体会体育(中国)HTH·官方网站
中化三建钢构有限责任华体会体育(中国)HTH·官方网站
中化学三化建绿发(安徽)建设有限华体会体育(中国)HTH·官方网站
安徽省三兴建设工程有限华体会体育(中国)HTH·官方网站
安徽三兴检测有限华体会体育(中国)HTH·官方网站
华体会体育(中国)HTH·官方网站
新闻中心
NEWSROOM
新闻中心
华体会体育(中国)HTH·官方网站要闻
项目动态
媒体聚焦
首页
.
新闻中心
.
华体会体育(中国)HTH·官方网站要闻
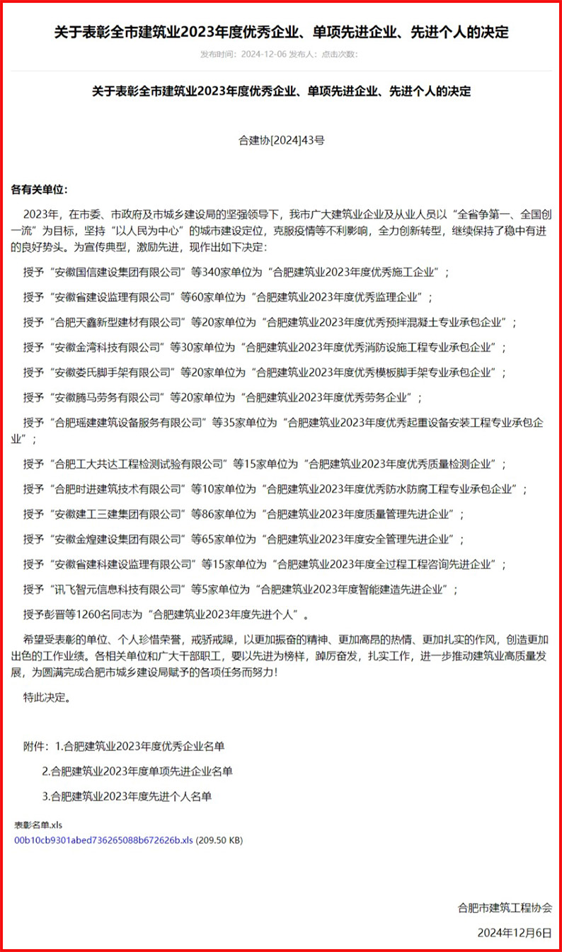
匠心筑精品丨华体会体育(中国)HTH·官方网站荣获合肥市2023年度“优秀施工企业”和“质量管理先进企业”
2024-12-27
来源:华体会体育(中国)HTH·官方网站
浏览量:
分享到:
近日,合肥市建筑工程协会揭晓2023年度建筑业综合评比结果,华体会体育(中国)HTH·官方网站荣获合肥市2023年度“优秀施工企业”“质量管理先进企业”,这是华体会体育(中国)HTH·官方网站总部搬迁合肥以来,连续第四次获得这两项荣誉。合肥市建筑工程协会同时公布了全市建筑业企业优秀从业人员名单,基础设施分华体会体育(中国)HTH·官方网站沈从军、高勇、戚俊胜、江震尧分别荣获“优秀项目经理”、“安全管理先进个人”、“质量管理先进个人”、“优秀劳资专管员”称号,安装工程六华体会体育(中国)HTH·官方网站付家会荣获“建筑工匠”称号。
总部搬迁合肥以来,华体会体育(中国)HTH·官方网站坚持以习近平新时代中国特色社会主义思想为指引,深入贯彻落实党中央、国务院关于质量强国建设的战略部署,加强与属地政府沟通交流,加快融入合肥市及安徽省发展大局,围绕 “以人民为中心”的城市建设定位,在合肥承建了四里河水体达标整治工程——初期雨水截流调蓄处理,肥西富茂大饭店,大众安徽核心零部件产业园,合肥新桥核心部件产业园,合肥市轨道交通6、7号线,合肥德国外籍人员子女学校,合肥市繁华学校,经开区生物医药产业园等一批具有较大影响力的市政和基础设施项目,坚守央企一流品质,推动项目建设提质扩量增效,企业影响力和美誉度进一步提升,在属地经济发展中较好发挥了央企“顶梁柱”“压舱石”作用,为打造“三地一区”、建设“七个强省”做出了积极贡献。
上一篇:
华体会体育(中国)HTH·官方网站召开2024年统战和意识形态工作座谈会
2024.12.31
下一篇:
刘多奇为南京设计院和江苏分华体会体育(中国)HTH·官方网站党员上党课
2024.12.27
返回列表
华体会网页版
|
完美注册
|
乐竞官网
|
平博·pinnacle[中国]官方网站
|
好博网页版_好博(中国)
|
半岛网页版
|
玩球官网平台
|
拼搏平台
|
爱·体育(中国)官方网站
|